Линия производства удобрений NPK методом грануляции в низкой башне (50 000-150 000 т/год)
Полная система производства комплексных удобрений с формированием однородных гранул
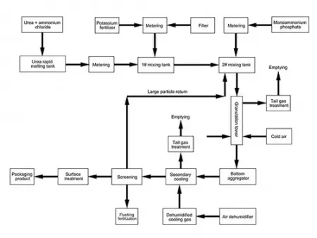
Данная линия использует технологию гранулирования расплава для производства гранулированных комплексных удобрений на основе мочевины. В качестве жидкого носителя используется расплав мочевины или раствор аммиачной селитры с фосфатами, который смешивается с порошкообразными фосфатными удобрениями и хлоридом калия или сульфатом калия для получения однородной суспензии. Полученная суспензия распыляется через грануляционные форсунки в верхней части башни и затвердевает при охлаждении. Далее продукт проходит этапы просеивания, покрытия и упаковки. В результате получаются гладкие округлые гранулы с высокой механической прочностью.
- Производительность: 50 000-150 000 т/год
- Размер гранул: 2,0-3,5 мм
- Стандарт: соответствует GB/T 15063-2020
Весовой дозатор, резервуар для плавления мочевины, ленточный конвейер, дробилка, ковшовый элеватор, грануляционная башня, охлаждающее устройство, осушитель воздуха, машина для просеивания, машина для нанесения покрытия, упаковочная машина, система очистки отходящих газов.
Особенности:- Высота грануляционной башни составляет примерно 60 м. Общие инвестиции в проект составляют около половины стоимости установки для грануляции в высокой башне аналогичной производительности.
- Расход угля составляет менее 15 кг на тонну удобрения при использовании термомасла в качестве теплоносителя, либо расход пара составляет примерно 160–180 кг на тонну. Потребление электроэнергии составляет 15-22 кВт·ч на тонну.
- Система стабильно работает в жаркие и влажные сезоны, поэтому может использоваться в регионах с высокой влажностью воздуха.
- Содержание биурета в готовом продукте составляет около 0,8-1,2%.
- Коэффициент образования гранул достигает ≥99%, при этом более 90% частиц получаются размером 2-3 мм. Материал не налипает на стенки башни, благодаря чему линия позволяет производить комплексные удобрения высокой, средней и низкой концентрации.
- Готовые гранулы имеют равномерный размер и стабильные физические свойства.
- Влажный хлорид аммония может частично заменять мочевину, что снижает или полностью устраняет необходимость в наполнителях и значительно уменьшает себестоимость производства комплексных удобрений.
- Технология отлично подходит для производства комплексных удобрений с пониженным содержанием биурета.

